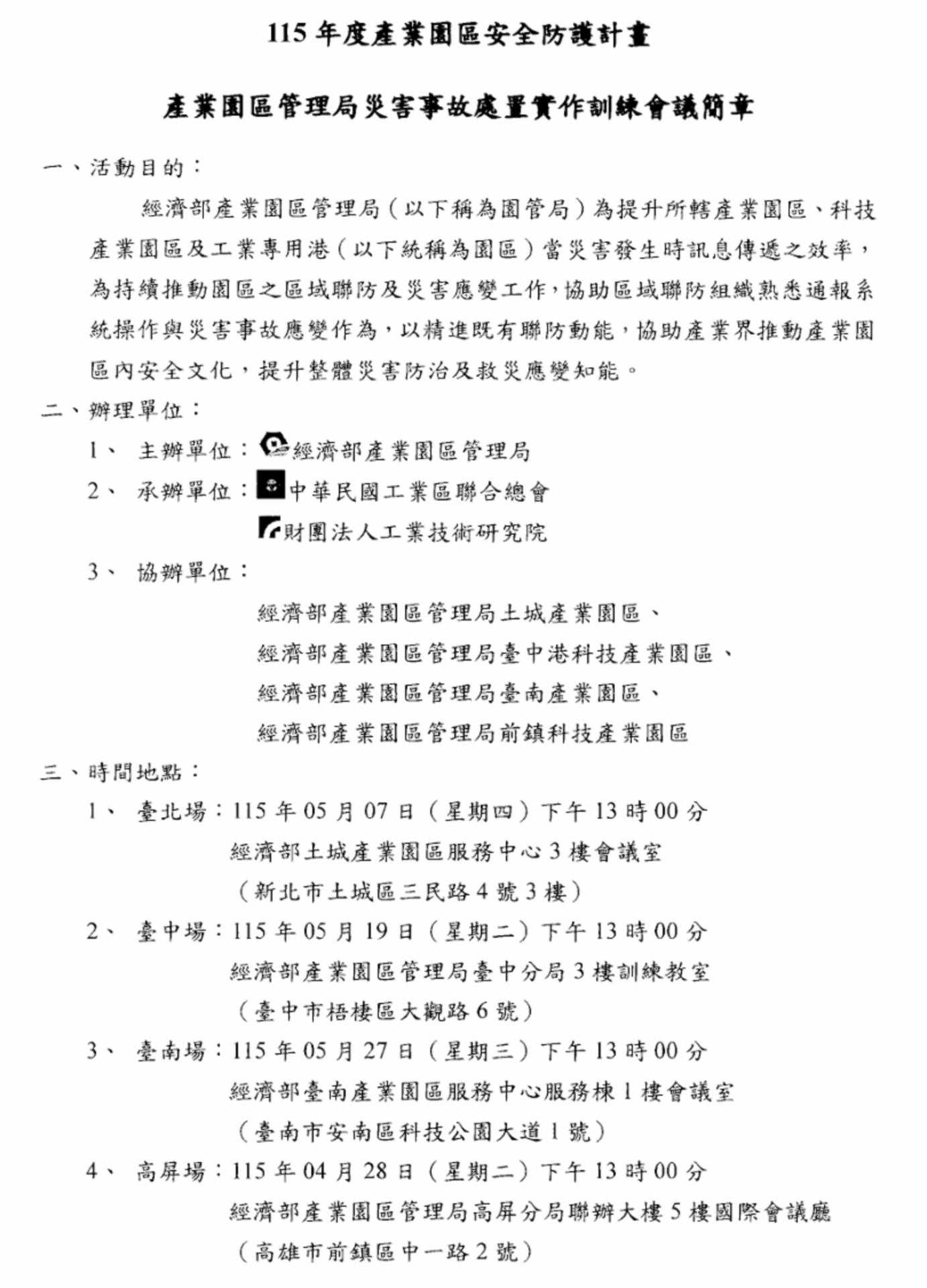
【廠協會轉知】工業技術研究院辦理「115 年產業園區安全防護災害事故處置實作訓練」
發佈日期:2026/4/17 | 展覽/活動日期: | 點閱次數:5

字型放大 字型縮小

【廠協會轉知】

各位會員廠好:


經濟部產業園區管理局臺南分局發文,
為提升園區災害時的訊息傳遞效率,推動區域聯防與應變機制,強化通報操作與事故應變能力,促進安全文化,提升整體防災與救災效能。
工業技術研究院辦理「115 年產業園區安全防護災害事故處置實作訓練」

台南場時間: 115年5/27 (三) 13:00
地點: 經濟部產業園區服務中心服務棟1樓會議室

報名方式:
採線上報名: https://security.bip.gov.tw/sima/
台南場驗證碼: 54985271

檔案名稱格式檔案大小
工研院115 年產業園區安全防護災害事故處置實作訓練工研院115 年產業園區安全防護災害事故處置實作訓練-pdf格式73.29 KB
115 年產業園區安全防護災害事故處置實作訓練
115 年產業園區安全防護災害事故處置實作訓練


<< < 1  > >>  





*
台南產業園區廠商協進會 版權所有
Copyright © 2020 Tainan Technology Industrial Park Manufacturers Association All Rights Reserved.
最佳瀏覽狀態:螢幕解析度1920x1080,以達到最佳瀏覽效果
網站更新日期:2026/4/17
台南市安南區工業五路22號
06-3841566
06-3841538
service@ttipma.org.tw
TOP